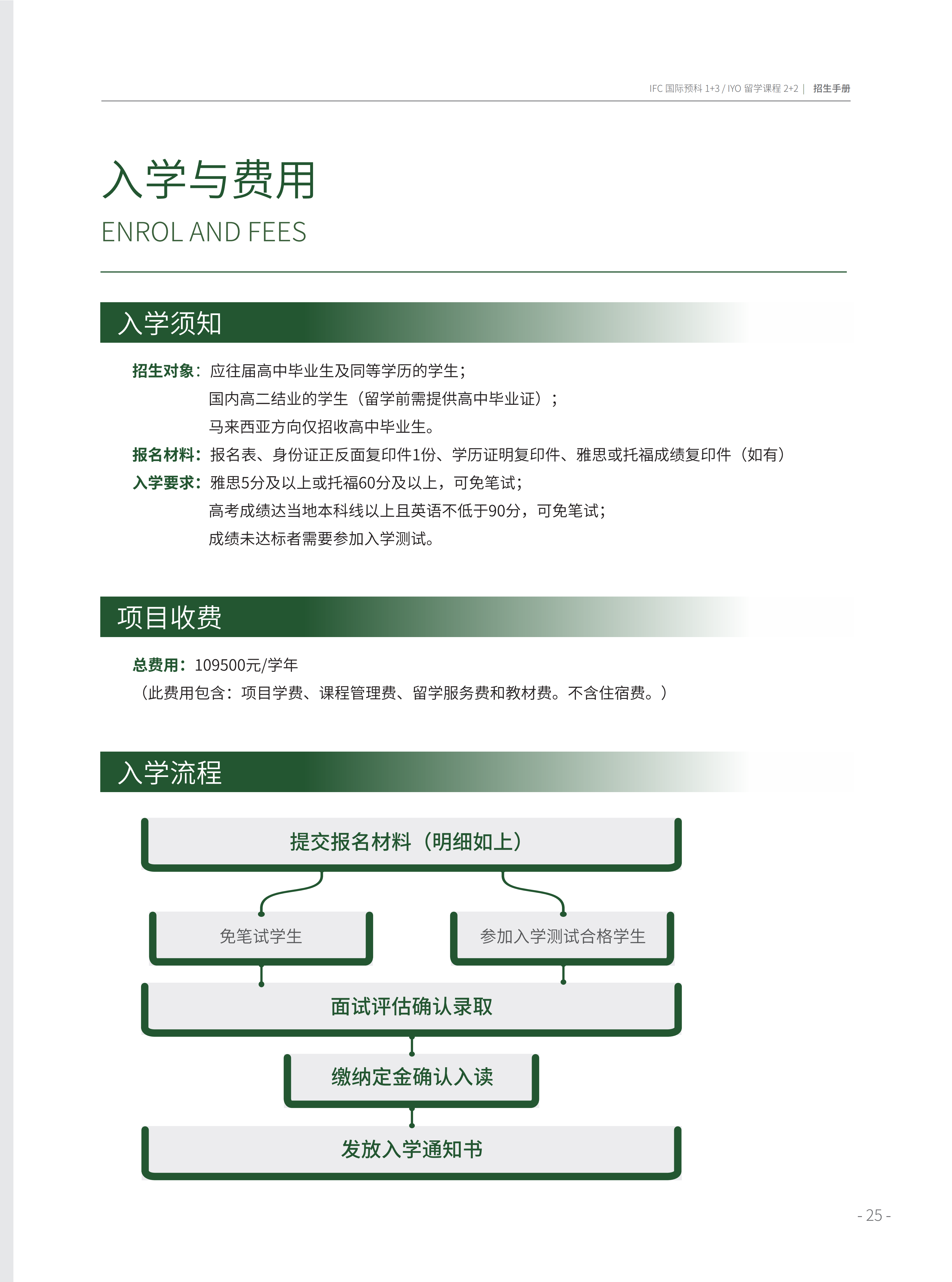
导航痕迹 首页 办学项目 国际教育 委托项目 中外双校园联合培养国际项目【IFC国际预科(1+3)/ IYO留学课程(2+2)】 中外双校园联合培养国际项目【IFC国际预科(1+3)/ IYO留学课程(2+2)】 发布人:网站编辑 发布日期:2026-04-17 相关资讯 2026-04-17 名师课程:中国传统文化中的管理精髓 2026-04-17 中外双校园联合培养国际项目【IFC国际预科(1+3)/ IYO留学课程(2+2)】 2026-04-14 创业大赛|广东“众创杯”大赛报名通道已开启 2026-04-14 全球名校卓越培养计划 2026-04-14 高才港新国际班(出国预备人才培养项目) 扫描此二维码分享