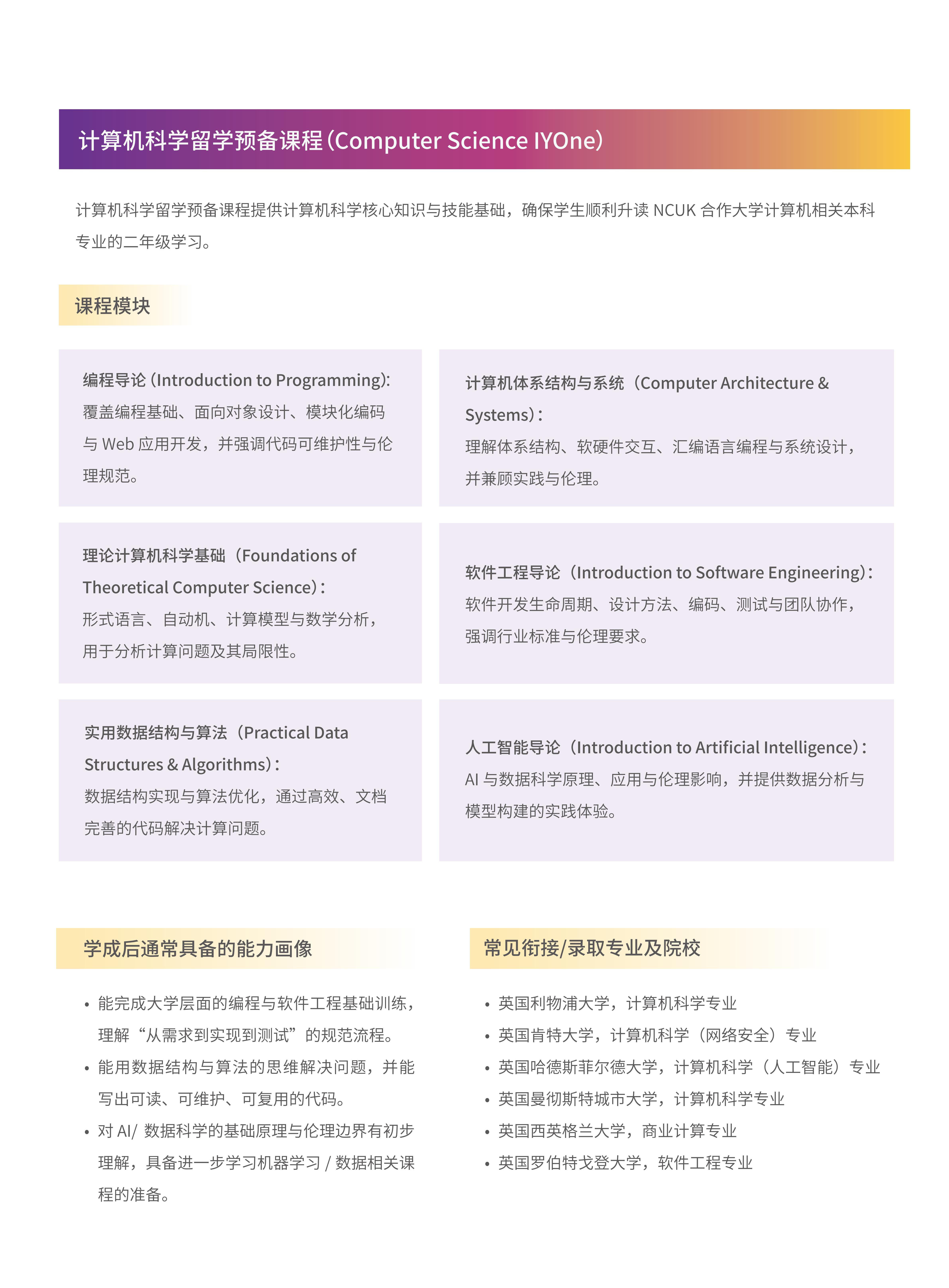
导航痕迹 首页 办学项目 国际教育 委托项目 全球名校卓越培养计划 全球名校卓越培养计划 发布人:网站编辑 发布日期:2026-04-14 相关资讯 2026-04-14 创业大赛|广东“众创杯”大赛报名通道已开启 2026-04-14 中外双校园联合培养国际项目【IFC国际预科(1+3)/ IYO留学课程(2+2)】 2026-04-14 全球名校卓越培养计划 2026-04-14 高才港新国际班(出国预备人才培养项目) 2026-04-14 德国萨尔公立大学预科项目 扫描此二维码分享